网站首页
HOME
企业简介
About us
产品展示
Products
SCR催化燃烧废气处理系统
铸造用除尘器
油烟净化器
一体化污水处理
脉冲布袋除尘器
等离子光氧一体机
验收公示信息
NEWS
信息公示
Case
联系我们
Contact Us
您的位置:首页 >
验收公示信息
验收公示信息
NEWS
山东順世环保科技有限公司
联系人:周经理
手 机:18953920049
地 址:临清市青年街道办事处张堂村南
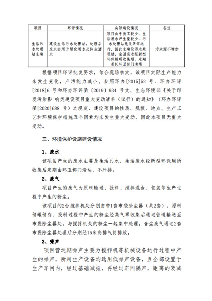
山东盛宁工贸有限公司年产干混保温砂浆6000吨项目竣工环境保护验收意见
发布者: 发布时间:2022-02-14
相关信息
临清市凤岐轴承有限公司年产230万套轴承套圈项目
山东双恒精密轴承有限公司年产120万套轴承套圈验
临清市潘庄镇恒瑞轴承配件加工处年产1500吨滚子
临清市潘庄镇恒瑞轴承配件加工处年产1500吨滚子
山东双恒精密轴承有限公司年产120万套轴承套圈验
临清市如泰轴承有限公司年产10000吨轴承套圈热
临清市如泰轴承有限公司年产10000吨轴承套圈热
山东襄豪轴承有限公司年产70万套七类轴承项目(一
临清市凤岐轴承有限公司年产230万套轴承套圈项目
临清市正腾电机配件有限公司年产10000吨电机配
临清市智星新型建材科技有限公司年产150万平方米
临清市智星新型建材科技有限公司年产150万平方米
临清市优库轴承有限公司年产50万套深沟球轴承项目
临清市优库轴承有限公司年产50万套深沟球轴承项目
临清市久恒精密轴承制造有限公司年产十万套二类轴承
临清市久恒精密轴承制造有限公司年产十万套二类轴承
友情链接
山东順世环保科技有限公司
联系人:周经理
手 机:18953920049
地 址:临清市青年街道办事处张堂村南
鲁ICP备2024099629号-1
版权所有:山东顺世环保科技有限公司